


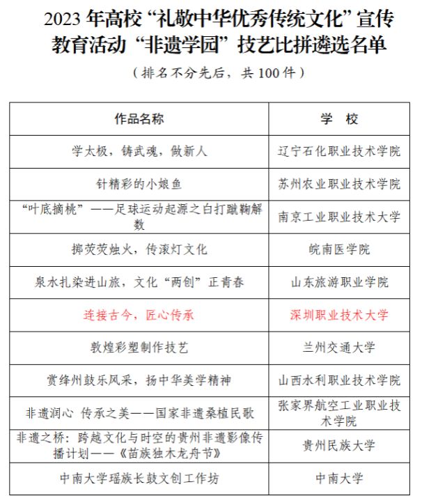
近期,教育部公布了2023年高校“禮敬中華優秀傳統文化”宣傳教育活動結果,數創學院教師劉明國帶領師生團隊創作的《連接古今,匠心傳承》成功入選。
該作品通過數字化技術使宋代建筑類著作《營造法式》資源實現數字化“活化”,闡釋書中精妙的設計思想,號召當代大學生繼承工匠精神,為中國制造向中國“智造”的轉型貢獻力量。
據悉,2023年高校“禮敬中華優秀傳統文化”宣傳教育活動由教育部思想政治工作司主辦,以“根植文化沃土 匯聚奮進力量”為主題,面向各地各高校開展。本次遴選設置“紅色家園”視頻展覽、“水墨校園”繪畫聯播和“非遺學園”技藝比拼3項內容,共有255所院校300件作品入選。此次遴選的優秀作品將在光明網、央視網、國家智慧教育公共服務平臺學習黨的二十大云課堂等平臺宣傳展示。
(宣傳部)

深職要聞